[충청뉴스 이성현 기자] 국내 연구진이 암 면역치료 효과를 높일 새로운 면역관문을 발견했다.
한국생명공학연구원은 면역치료제연구센터 김태돈 박사가 서울대와 함께 NK세포(자연살해세포) 활성을 조절하는 새로운 면역관문을 발견하고 그 기전을 규명했다고 10일 밝혔다.
바이오 기술과 의학기술이 발전하면서 암을 제어하는 기술도 다양한 방식으로 진화하고 있다.
그동안 암은 수술, 방사선 치료, 항암치료 등을 주요한 치료법으로 사용해왔고 여전히 유용하게 활용되고 있다. 그러나 수술에 대한 신체적·심리적 고통, 재발, 기존 치료제에 대한 내성 문제 등으로 많은 암 환자들은 여전히 고통받고 있으며 기존 항암치료와는 다른 새로운 치료법을 개발하기 위해 많은 연구가 진행되고 있다.
이중 항암 면역치료가 대안 중 하나로 손꼽히고 있다. 항암 면역치료란 암 환자의 NK세포나 T세포와 같은 면역세포를 이용해 암을 치료하는 방법이다.
NK세포는 암세포, 바이러스, 세균 등과 같은 감염 세포를 만나면 이와 결합한 후 용해하는 방법으로 직접 공격한다. NK세포가 감염 세포와 결합하기 위해 접점을 만드는데 이를 면역학적 시냅스(Immunological synapse)라고 한다.
NK세포가 감염 세포를 공격하기 위해서는 표적 세포를 인식하는 과정이 필요한데, 암세포는 면역관문이라는 면역억제 단백질과 결합하여 인식을 교란하며 면역세포의 공격으로부터 자신을 보호한다.
이를 방지하기 위해 면역관문 억제제를 사용하고 있지만 면역 관련 이상 반응과 같은 부작용 유발과 같은 위험이 있다.
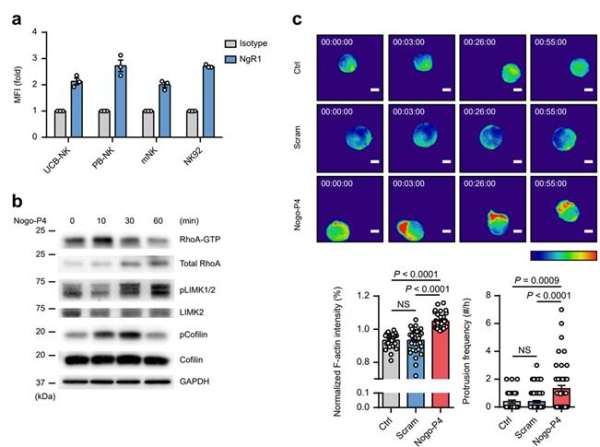
연구팀은 NK세포의 면역학적 시냅스 형성을 방해하는 신규 면역관문을 발굴하고 관련 기전을 밝혀내었다.
신규 면역관문은 표적 세포에서 발현하는 면역억제 단백질(Nogo A)을 인식하는 수용체(NgR1)로 NK세포 골격의 운동성을 조절하는 신호를 조절하는 기능이 있다.
NgR1이 차단된 NK세포는 일반적인 NK세포에 비해 면역학적 시냅스 형성의 안정성이 높아져 표적세포를 용해하는 살상력이 높아졌다.
고형암 마우스 모델을 이용한 실험에서 NgR1이 차단된 NK세포가 주입된 생쥐가 일반 생쥐보다 암 발달이 감소하고 생존 기간도 늘어났다.
또 연구팀은 NgR1이 암 환자의 예후에도 영향을 미친다는 사실도 밝혀냈다.
NgR1과 결합하는 면역억제 단백질인 Nogo A가 많이 발현될수록 임상학적으로 예후가 나빠 환자의 생존에 위험요소가 될 수 있다는 것이다.
생명연 김태돈 박사는 “이번 연구성과는 생명연이 NK세포 활성을 조절하는 기전을 밝혀내고 서울대 도준상 교수팀의 면역학적 시냅스 형성의 안정성을 분석하는 영상기법과 융합하여 결실을 본 성과”라며 “새롭게 밝혀진 면역관문이 NK세포의 활성 조절에 대한 이해와 항암 면역치료제 개발에 대한 신개념을 제공하고, 다양한 형태의 융합기술 발전을 이끌 것으로 기대한다”고 말했다.

