[충청뉴스 이성현 기자] 국내 연구진이 비만과 당뇨 등 대사질환의 발생을 억제하는 갈색지방에 지방이 축적되는 새로운 기전이 밝혀냈다.
기초과학연구원(IBS)은 혈관 연구단 이혁종 연구위원 연구팀은 갈색지방세포가 비활성화될 때 일어나는 지방축적의 새로운 기전을 대사적 관점에서 제시했다고 12일 밝혔다.
갈색지방은 교감신경의 활성화로 열 생성 단백질인 터모제닌(Thermogenin)을 증가시켜 열을 생성하는 특화 조직이다. 갈색지방은 열을 생성하기 위해 흔히 포도당으로 불리는 글루코스와 지방산의 분해를 촉진하며, 이를 통해 비만, 당뇨와 같은 대사성 질환의 개선을 유도한다.
그런데 갈색지방에서 열 생성력이 저하되면 갈색지방세포에 지방이 축적되고, 교감신경 활성화 저하와 미토콘드리아의 기능 장애가 발생한다. 이러한 상태가 지속되면 종국엔 갈색지방이 백색지방으로 변화하면서 갈색지방의 퇴화로 이어진다.
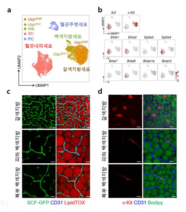
연구진은 마우스를 이용한 실험에서, 갈색지방의 교감신경을 제거하거나 30°C 이상의 고온에서 사육해 열 생성 능력이 저하되는 환경에 노출시키면 혈관내피세포에서 분비되는 줄기세포성장인자(SCF)가 갈색지방세포 내 시-키트(c-Kit) 수용체와 결합해 지방축적을 유도한다는 사실을 최초로 규명했다.
연구진은 단일핵 RNA 시퀀싱 기법으로 갈색지방 내 갈색지방세포, 혈관내피세포 및 주변세포를 각각 분리해 줄기세포성장인자와 시-키트 수용체의 상호작용이 갈색지방세포와 혈관내피세포에서 특이적으로 강하게 발현함을 확인했다. 그리고 면역염색기법으로 줄기세포성장인자와 시-키트 수용체를 각각 표지한 마우스를 이용해 줄기세포성장인자와 시-키트의 상호작용을 확인했다.
그 결과 갈색지방의 열 생성 능력이 저하되었을 때 갈색지방세포는 줄기세포성장인자의 수용체인 시-키트의 발현을 일시적으로 증가시키고, 혈관내피세포에서 분비된 줄기세포성장인자가 시-키트 수용체에 결합한다. 그리고 새로운 지방산을 생성하는 데 관여하는 효소들의 발현이 증가하는데, 이러한 효소들이 갈색지방세포의 지방축적을 유도했다.
흥미롭게도 백색지방세포나 백색지방에서 생성되는 또 다른 갈색지방세포인 베이지색지방세포에서는 열 생성 저하 조건에서도 시-키트 수용체가 발현되지 않았다. 이는 갈색지방세포에서만 지방축적에 관여하는 세포 간 특이적 신호체계가 존재한다는 것을 시사한다.
이혁종 연구위원은 “이번 연구로 대사성 질환의 예방과 치료에 중요한 역할을 담당하는 갈색지방의 기능 저하 및 퇴화와 관련된 새로운 신호체계를 발견했다”며, “향후 갈색지방의 기능저하 및 퇴화를 선택적으로 억제하여 대사성 질환의 예방 및 치료에 효과적인 약물의 개발하는 데 활용할 수 있을 것”이라고 전했다.

