[충청뉴스 이성현 기자] 국내 연구진이 백만 명 규모의 데이터 분석을 통해 치매와 심혈관 동시 연관 유전변이를 규명했다.
한국과학기술정보연구원(KISTI)은 가천대 연구진과 의료데이터 및 차세대 유전체 서열분석 기술을 통해 생애 주기별 질환 진다나 유형을 탐색하고 심장질환과 치매의 동반 질환에 연관된 개인 유전변이를 도출했다고 밝혔다.
동반질환 연관 유전변이는 두 가지 이상의 질환에 연관된 유전변이를 의미하는 것으로, 하나의 유전변이가 다양한 기능을 하는 다면발현현상(Pleiotropy effect)의 대표적인 사례다.
이의 연구를 위해서는 다양한 데이터 분석 요구되는데 이러한 연구를 통해 복합 질환 연관 질병의 위험성을 탐색할 수 있다.
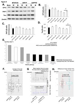
KISTI-가천대 공동연구팀은 대규모 분석 기반의 바이오-의료-IT 융합연구를 수행해 ‘ADIPOQ’라는 유전자가 심장질환과 알츠하이머 치매의 발병에 동시에 관여하는 유전자임을 밝혔다.
이들 연구진은 건강보험심사평가원의 백만 명 규모 진단 기록과 초고성능 컴퓨팅 기반 유전체 분석기술, 영국 UKBiobank에서 수집된 20만 명 규모의 유전변이 데이터, 딥러닝 기반의 뇌/심장 MRI 영상 분석 기술, UKBiobank의 장기간 추적된 인지/행동 기능 분석 결과와 세포실험 검증을 활용했다.
KISTI 백효정 박사는 “이번 연구는 의료-생물정보학의 융합연구”라며 “바이오 빅데이터가 폭발적으로 축적되고 있는 현시점에서 이번 연구 결과가 연구현장에서 활용되기를 기대한다”고 밝혔다.
저작권자 © 충청뉴스 무단전재 및 재배포 금지

