[충청뉴스 이성현 기자] 한국한의학연구원은 한의약데이터부 진희정 박사 연구팀이 ‘한증(寒證)’과 관련된 유전지표가 지방을 생성하고 이를 제거하는 과정(지방 포식)을 조절하는 생물학적 기전을 새롭게 밝혀냈다고 31일 밝혔다.
한의학에서 ‘한열(寒熱)’ 진단은 기본 변증 내용 중 하나로 임상에서 한증과 열증의 형태로 나타난다.
한열은 실질적인 온도보다는 기능이나 에너지의 발현 정도의 측면에서 기능의 항진이나 저하와 관련된 한의학적 진단 개념이며 변증은 환자의 증상과 징후를 종합적으로 분석해 질병의 특성을 파악하고 치료법을 결정할 때에 주요한 기준이 되는 한의학의 특징적인 진단 방법이다.
특히 한증은 알레르기 비염, 기능성 소화불량, 이상지질혈증과 같은 다양한 질병과 밀접한 관련이 있는 것으로 알려져 있다.
연구팀은 2017년도부터 한의 코호트를 구축해 유전체분석 등을 통해 한의정밀의료 서비스를 제공하기 위한 연구를 수행해 왔다.
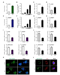
연구 중 대전시민 건강 코호트(집단 추적 연구)의 유전체역학 정보를 분석한 결과 한증 연관 유전지표를 찾고 한증을 약하게 하는 유전 형질을 가진 집단은 간세포에서 지방 생성이 더 활발하고, 지방 포식 작용은 줄어든다는 것을 밝혀냈다.
한증과 연관된 유전변이가 SP1 유전자의 발현을 증가시켜 간세포 내 지방 생성 경로의 활성도는 높아지고, 지방 포식 작용은 줄어 지방이 쌓일 가능성은 높아지게 되는 것이다.
이는 비알코올성 지방간을 포함한 대사 질환의 위험을 증가시킬 수 있는 생물학적 기반이 된다.
지방 포식은 대사 질환과 관련이 있으며, 지방 포식의 비정상적인 조절은 비만, 당뇨병, 지방간 그리고 간 섬유증을 유발하는 것으로 보고되고 있어, 이번 연구 결과는 시사하는 바가 크다.
연구팀 관계자는 “지방 생성 및 포식에 대한 한증 유전 요인의 역할을 규명하는 것은 대사 질환의 예방 및 치료에 중요 지침이 될 것”이라며 “향후 다양한 질환에 대한 한의학 기반의 유전 영향성에 대한 연구를 진행하고 이를 통해 한의 진단과 치료의 가치를 한층 높이겠다”고 설명했다.

