KAIST, 음주 원인 간염 유발 원리 최초 규명
KAIST, 음주 원인 간염 유발 원리 최초 규명
  • 이성현 기자
  • 승인 2025.07.17 10:01
  • 댓글 0
이 기사를 공유합니다

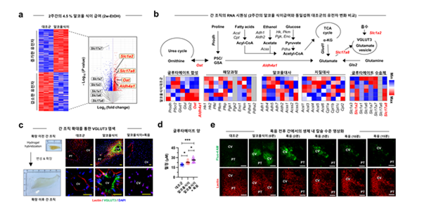
음주 시 유전자군의 변화 중 글루탐산 대사경로, 수송체의 유전자 발현 증가를 확인할 수 있는 모식도
음주 시 유전자군의 변화 중 글루탐산 대사경로, 수송체의 유전자 발현 증가를 확인할 수 있는 모식도

[충청뉴스 이성현 기자] 국내 연구진이 음주로 인해 간염이 유발되는 원리를 세계 최초로 규명했다.

한국과학기술원(KAIST)은 의과학대학원 정원일 교수 연구팀이 서울대보라매병원과 음주로 인한 간 손상 및 염증(알코올 지방간염)의 발생 기전을 분자 수준에서 규명해 알코올 간질환의 진단과 치료에 단서를 제시했다고 17일 밝혔다.

연구팀은 만성 음주 시 ‘소포성 글루탐산 수송체’의 발현 증가로 글루탐산이 간세포에 축적되며 이후 폭음으로 인한 간세포 내 칼슘 농도의 급격한 변화가 글루탐산(아미노산 일종) 분비를 유도함을 확인했다.

분비된 글루탐산은 간 내 상주 대식세포인 쿠퍼세포의 글루탐산 수용체를 자극해 활성산소 생성을 유도하고 이는 곧 간세포 사멸과 염증 반응으로 이어지는 병리적 경로를 형성한다는 사실을 밝혀냈다.

특히 이번 연구의 핵심은 음주 시 간 내에서 간세포와 쿠퍼세포가 일시적으로 신경계에서만 관찰되던 시냅스와 비슷한 구조인 ‘유사시냅스’를 형성해 신호를 주고받는 현상을 처음으로 규명했다는 점이다.

이 유사시냅스 혹은 대사시냅스는 음주로 인해 간세포가 팽창되면서 쿠퍼세포와 물리적으로 밀착될 때 형성된다. 즉 손상된 간세포가 단순히 사멸하는 것이 아니라 인접한 쿠퍼세포에 신호를 보내 면역 반응을 유도할 수 있다는 의미다.

이러한 발견은 말초 장기에서도 ‘세포 간 밀접한 구조적 접촉을 통해 신호전달이 가능하다’라는 새로운 패러다임을 제시하며 단순한 간세포 손상을 넘어 알코올로 손상된 간세포가 능동적으로 대식세포를 자극해 간세포의 사멸을 통한 재생을 유도하는‘자율 회복기능’도 존재함을 보여줬다.

실제로 연구팀은 글루탐산 수송체, 글루탐산 수용체 및 활성산소 생성 효소를 유전적 또는 약리적으로 억제하면 알코올 매개 간 손상이 줄어든다는 사실을 동물 모델을 통해 입증했다.

이러한 기전을 기반으로 연구팀은 알코올성 간질환 환자의 혈액과 간 조직을 분석해 해당 메커니즘이 임상적으로도 적용될 수 있음을 제시했다.

정원일 교수는 “이는 향후 알코올 지방간염의 발병 초기 단계에서 진단용으로 혹은 치료를 위한 새로운 분자 표적으로 활용될 수 있다”고 설명했다.

기사가 마음에 드셨나요?

충청뉴스 좋은 기사 후원하기


※ 소중한 후원금은 더 좋은 기사를 만드는데 쓰겠습니다.


댓글삭제
삭제한 댓글은 다시 복구할 수 없습니다.
그래도 삭제하시겠습니까?
댓글 0
댓글쓰기
계정을 선택하시면 로그인·계정인증을 통해
댓글을 남기실 수 있습니다.